南京工业大学

211 | 985 | 双一流 | 理工
江苏省 本科 省重点 公办

1845

明德、厚学、沉毅、笃行

025-58139090

http://www.njtech.edu.cn/

图片

南京工业大学2020年综合评价录取招生简章

2022-06-21 03:02:21      分享至:

  南京工业大学具有百年办学历史,是首批入选国家“高等学校创新能力提升计划(2011计划)”的14所高校之一,是江苏高水平大学建设重点支持高校、国家首批深化创新创业教育改革示范高校、全国高校实践育人创新创业基地、教育部首批卓越工程师培养计划试点高校。为深入贯彻落实教育部、江苏省教育厅和考试院的有关文件精神,进一步推动高考招生制度改革,2020年我校将继续开展综合评价录取招生,根据考生高考成绩、学校测试、学业水平、综合素质、学科特色“五维一体”的综合评价结果,择优选拔综合素质优秀和拔尖创新潜质突出的优秀人才。

  一、招生计划

  招生人数不超过我校2020年本科第一批招生计划总数的5%(具体以行政主管部门确定的我校总体招生计划数为准,文理科招生计划比例根据文理科报考人数确定)。

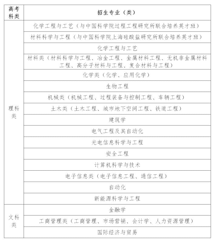
  二、招生专业

  考生根据高考报名科类以及自身学科特长、创新潜质、兴趣爱好等情况综合考虑,报考相对应的专业。根据学校学科优势和特色,以及代表性学科发展与人才培养的要求,特向考生开放我校“江苏高校品牌专业建设工程一期项目”专业等优势专业。其中,化学工程与技术学科(化学工程与工艺专业)在教育部学位中心全国第四轮学科评估中位列A等级(全国2%~5%),并在2019年软科中国最好学科排名中位列全国第三;材料科学与工程学科(材料类专业)、安全科学与工程学科(安全工程专业)在教育部学位中心全国第四轮学科评估中位列B+等级(全国10%~20%),化学工程与技术、材料科学与工程位列江苏第一;化学、材料科学、工程学、生物学与生物化学四个学科进入ESI全球前1%。

  表1  招生专业(类)目录

11.jpg

  三、报名条件

  具有参加2020年全国普通高等学校统一招生考试资格的江苏省普通高中毕业生, 学业水平测试必修科目等级须合格(C级及以上等级为合格)。符合下列四大类条件之一的考生选择一种类型报考,考生身体条件遵照《普通高等学校招生体检工作指导意见》相关规定执行,综合素质评价中运动与健康等级须为C级及以上。

  1.学业优秀类。符合我校优秀生源标准的学生:要求四星级中学学生,高中阶段有三个及以上学期的期末成绩综合排名在年级所对应科类学生中前20%(含);或素质教育推进好、与我校人才培养有合作联动的中学学生,高中阶段有三个及以上学期的期末成绩综合排名在年级所对应科类学生中前30%(含)。

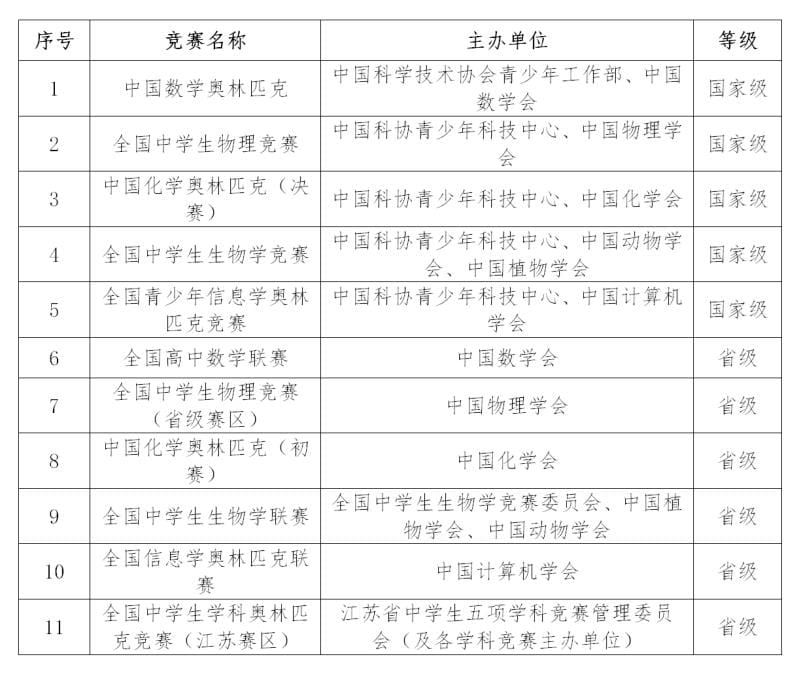
  2.学科专长类。符合我校优势学科人才培养需求的学生:要求高中阶段在数学、物理、化学、生物学、信息学奥林匹克竞赛任一学科竞赛中获得省级赛区三等奖及以上。

  表2  学科专长类竞赛名单

22.jpg

  备注:具有以上学科专长类竞赛国家级奖项的考生,须在教育部“阳光高考平台”公示名单中。

  3.特殊才能类。符合我校特殊人才培养需求的学生:以教育部公布的2019年度面向中小学生的全国性竞赛活动名单为准,要求高中阶段在科技创新类竞赛、学科类竞赛(除奥林匹克竞赛之外)中获得全国三等奖及以上;或经我校审查认可的在某一学科领域具有特殊才能者(附详细材料说明)。

  4.品德优秀类。符合我校复合型人才培养需求的学生:要求高中阶段获得市级(设区市)及以上优秀学生干部、三好学生荣誉称号;或在慈善公益、志愿服务、思想道德方面表现突出并获市级(设区市)以上奖励者;或在其他方面有突出事迹者(附详细材料说明)。

  四、报名方法

  即日起至5月20日,考生登录教育部阳光高考平台报名系统(http://bm.chsi.com.cn),按流程报名。请根据报名系统提示上传以下申请材料的电子扫描件或图片:

  1.从报名系统下载打印的“南京工业大学2020年综合评价申请表”,请按页码从小到大的顺序上传;

  2.身份证原件正反面:网络上传路径为“填报志愿—附加材料—身份证”;

  3.个人陈述,考生亲笔手写自身学科特长及创新潜质方面的内容,字数在1000字左右:网络上传路径为“填报志愿—附加材料—个人陈述”。

  按照江苏省物价局、江苏省财政厅、江苏省教育厅《关于进一步明确我省高校收费政策有关问题的通知》(苏价费〔2007〕423号、苏财综〔2007〕92号、苏教财〔2007〕89号),测试费标准为60元/生,交费方式为网上支付。

  注:所有申请材料中要求考生本人签字的部分,须由本人签字,若委托他人签本人名字视同本人签字。材料1以及报名系统中上传的相关证明材料复印件须由中学负责人亲笔签字并加盖中学公章。所有上传材料必须真实、准确、清晰、完整。本年度的报名全部以网上填报信息和上传材料为准,考生不用寄送纸质申请表及其他材料,但须面试当天携带纸质申请表原件及其他材料以备核查。

  五、选拔程序

  (一)资格审查

  报名截止后,学校将对考生的报名材料进行资格审查(材料不全者不予审核),将考生情况折算为“考生条件分”(最高60分),具体见下表:

  表3  考生条件分项目和分值

33.jpg

  备注:考生条件分=竞赛获奖加分+综合素质评价加分

  竞赛获奖加分仅为全国中学生奥林匹克(数学、物理、化学、生物、信息学)竞赛。同一学生同一学科竞赛获奖只计最高奖,不累计加分。

  综合素质评价加分为学习能力、运动与健康、审美与表现评价等级均为A加5分,道德品质、公民素养、交流与合作均须合格。

  学校根据“考生条件分”的高低分文理科排序,确认参加面试名单,初审合格名单将于6月10日前公示。

  (二)确认考试

  初审合格的考生须于6月25日前在网上报名系统确认参加考试。逾期未确认者将视为放弃参加考试。

  (三)打印准考证

  初审合格并且确认成功的考生可通过网上报名系统自行打印准考证(具体时间另行通知),准考证由中学在照片处盖章后方能生效。

  (四)参加面试

  通过初审并确认考试的考生于7月12日携带本人身份证、准考证和具备报名条件的相关证明材料原件到我校报到,并参加专家面试(具体见准考证)。我校根据专家面试和考生条件得出考生“学校考评分”,计算方式为:

  学校考评分=专家面试分(满分为140分)+考生条件分(最高为60分)

  (五)合格公示

  我校根据“学校考评分”的高低排序,分文理科按综合评价录取招生计划的3倍确定合格考生,将对入选的合格考生在省教育考试院网站和我校本科招生网进行公示。经公示无异议的考生,方可享受相关优录政策。合格考生分为以下两类:

  A类:学校考评特别优秀的考生,或者全国中学生奥林匹克(数学、物理、化学、生物、信息学)竞赛全国三等奖(含)以上获得者,高考成绩不低于所属科类本科第一批省录取最低控制分数线,学业水平测试选修科目等级须达到BC及以上等级。

  B类:学校考评合格的考生,高考成绩不低于所属科类本科第一批省录取最低控制分数线,学业水平测试选修科目等级须达到BC(物理或历史为B,另一门为C)及以上等级。

  我校将根据实际测试结果,合理确定以上两类考生比例。

  (六)志愿填报

  经我校面试考核后的入选合格考生须于填报高考志愿的规定时间,凭动态口令卡登录省教育考试院高考志愿填报系统(www.jseea.cn或gkzy.jseea.cn),在专设的“高校专项计划、综合评价录取”专栏中填报综合评价录取院校志愿,其专业志愿须在我校招生简章公布的专业中选择。

  六、优录办法

  我校录取时按照入选合格考生的公示等级,对进档考生按照“综合分”由高到低排序,依据招生计划分文理科择优录取,录满规定计划为止。综合分计算方式为:

  综合分=高考成绩×55%+学校考评分×45%

  备注:高考成绩=高考分+选修科目等级加分,选修科目中物理(历史)等级达A+或A,分别加3分、2分;另一门选修科目等级达A+或A,分别加2分、1分。

  考生如符合“启明星计划新生雏鹰奖学金”标准,可以优先享受相应奖励政策。

  七、监督机制

  1.学校在江苏省教育厅和省教育考试院的领导下,认真落实相关政策要求。面试过程全程录像,确保招生工作公开透明。

  2.中学须对所有申请综合评价录取的考生名单、考生提交的成绩以及反映其综合素质的相关材料(竞赛获奖证书等)进行审核,并在学校网站和班级详尽公示,公示结果须由中学校长签字确认。中学不得出具与事实不符的考生推荐材料、证明材料等或在考生综合素质档案中虚构事实或故意隐瞒事实。

  3.凡查实提供虚假申请材料的考生,均认定为在国家教育考试中作弊,取消其相关类型招生的报名、考试和录取资格,同时通报省教育考试院,取消其当年高考报名、考试和录取资格,并视情节轻重给予3年内暂停参加各类国家教育考试的处理。

  4.针对考生在高校招生考试中的各种违规行为,严格按照《中华人民共和国刑法》《中华人民共和国教育法》《国家教育考试违规处理办法》和《普通高等学校招生违规行为处理暂行办法》等确定的程序和规定严肃处理,依法依规追究当事人及相关人员责任;涉嫌犯罪的,移送司法机关追究法律责任。

  八、咨询方式

  电话:025-58139090

  地址:南京市江北新区浦珠南路30号

  邮编:211816

  邮箱:zhaosheng@njtech.edu.cn

  网址:http://zhaosheng.njtech.edu.cn

  微信:南工招办

  九、其他

  本简章解释权属我校本科生招生工作领导小组。如教育部、江苏省教育厅、教育考试院出台新招生政策,按新政策执行。招生录取过程接受社会监督,我校纪检监察部门联系方式:025-58139070,jiwei@njtech.edu.cn。我校未委托任何单位或个人承担综合评价录取招生事宜,请不要相信任何中介的信息。

2019年度面向中小学生的全国性竞赛活动名单.docx

南京工业大学2020年综合评价录取招生简章

2022-06-21 03:02:21

  南京工业大学具有百年办学历史,是首批入选国家“高等学校创新能力提升计划(2011计划)”的14所高校之一,是江苏高水平大学建设重点支持高校、国家首批深化创新创业教育改革示范高校、全国高校实践育人创新创业基地、教育部首批卓越工程师培养计划试点高校。为深入贯彻落实教育部、江苏省教育厅和考试院的有关文件精神,进一步推动高考招生制度改革,2020年我校将继续开展综合评价录取招生,根据考生高考成绩、学校测试、学业水平、综合素质、学科特色“五维一体”的综合评价结果,择优选拔综合素质优秀和拔尖创新潜质突出的优秀人才。

  一、招生计划

  招生人数不超过我校2020年本科第一批招生计划总数的5%(具体以行政主管部门确定的我校总体招生计划数为准,文理科招生计划比例根据文理科报考人数确定)。

  二、招生专业

  考生根据高考报名科类以及自身学科特长、创新潜质、兴趣爱好等情况综合考虑,报考相对应的专业。根据学校学科优势和特色,以及代表性学科发展与人才培养的要求,特向考生开放我校“江苏高校品牌专业建设工程一期项目”专业等优势专业。其中,化学工程与技术学科(化学工程与工艺专业)在教育部学位中心全国第四轮学科评估中位列A等级(全国2%~5%),并在2019年软科中国最好学科排名中位列全国第三;材料科学与工程学科(材料类专业)、安全科学与工程学科(安全工程专业)在教育部学位中心全国第四轮学科评估中位列B+等级(全国10%~20%),化学工程与技术、材料科学与工程位列江苏第一;化学、材料科学、工程学、生物学与生物化学四个学科进入ESI全球前1%。

  表1  招生专业(类)目录

11.jpg

  三、报名条件

  具有参加2020年全国普通高等学校统一招生考试资格的江苏省普通高中毕业生, 学业水平测试必修科目等级须合格(C级及以上等级为合格)。符合下列四大类条件之一的考生选择一种类型报考,考生身体条件遵照《普通高等学校招生体检工作指导意见》相关规定执行,综合素质评价中运动与健康等级须为C级及以上。

  1.学业优秀类。符合我校优秀生源标准的学生:要求四星级中学学生,高中阶段有三个及以上学期的期末成绩综合排名在年级所对应科类学生中前20%(含);或素质教育推进好、与我校人才培养有合作联动的中学学生,高中阶段有三个及以上学期的期末成绩综合排名在年级所对应科类学生中前30%(含)。

  2.学科专长类。符合我校优势学科人才培养需求的学生:要求高中阶段在数学、物理、化学、生物学、信息学奥林匹克竞赛任一学科竞赛中获得省级赛区三等奖及以上。

  表2  学科专长类竞赛名单

22.jpg

  备注:具有以上学科专长类竞赛国家级奖项的考生,须在教育部“阳光高考平台”公示名单中。

  3.特殊才能类。符合我校特殊人才培养需求的学生:以教育部公布的2019年度面向中小学生的全国性竞赛活动名单为准,要求高中阶段在科技创新类竞赛、学科类竞赛(除奥林匹克竞赛之外)中获得全国三等奖及以上;或经我校审查认可的在某一学科领域具有特殊才能者(附详细材料说明)。

  4.品德优秀类。符合我校复合型人才培养需求的学生:要求高中阶段获得市级(设区市)及以上优秀学生干部、三好学生荣誉称号;或在慈善公益、志愿服务、思想道德方面表现突出并获市级(设区市)以上奖励者;或在其他方面有突出事迹者(附详细材料说明)。

  四、报名方法

  即日起至5月20日,考生登录教育部阳光高考平台报名系统(http://bm.chsi.com.cn),按流程报名。请根据报名系统提示上传以下申请材料的电子扫描件或图片:

  1.从报名系统下载打印的“南京工业大学2020年综合评价申请表”,请按页码从小到大的顺序上传;

  2.身份证原件正反面:网络上传路径为“填报志愿—附加材料—身份证”;

  3.个人陈述,考生亲笔手写自身学科特长及创新潜质方面的内容,字数在1000字左右:网络上传路径为“填报志愿—附加材料—个人陈述”。

  按照江苏省物价局、江苏省财政厅、江苏省教育厅《关于进一步明确我省高校收费政策有关问题的通知》(苏价费〔2007〕423号、苏财综〔2007〕92号、苏教财〔2007〕89号),测试费标准为60元/生,交费方式为网上支付。

  注:所有申请材料中要求考生本人签字的部分,须由本人签字,若委托他人签本人名字视同本人签字。材料1以及报名系统中上传的相关证明材料复印件须由中学负责人亲笔签字并加盖中学公章。所有上传材料必须真实、准确、清晰、完整。本年度的报名全部以网上填报信息和上传材料为准,考生不用寄送纸质申请表及其他材料,但须面试当天携带纸质申请表原件及其他材料以备核查。

  五、选拔程序

  (一)资格审查

  报名截止后,学校将对考生的报名材料进行资格审查(材料不全者不予审核),将考生情况折算为“考生条件分”(最高60分),具体见下表:

  表3  考生条件分项目和分值

33.jpg

  备注:考生条件分=竞赛获奖加分+综合素质评价加分

  竞赛获奖加分仅为全国中学生奥林匹克(数学、物理、化学、生物、信息学)竞赛。同一学生同一学科竞赛获奖只计最高奖,不累计加分。

  综合素质评价加分为学习能力、运动与健康、审美与表现评价等级均为A加5分,道德品质、公民素养、交流与合作均须合格。

  学校根据“考生条件分”的高低分文理科排序,确认参加面试名单,初审合格名单将于6月10日前公示。

  (二)确认考试

  初审合格的考生须于6月25日前在网上报名系统确认参加考试。逾期未确认者将视为放弃参加考试。

  (三)打印准考证

  初审合格并且确认成功的考生可通过网上报名系统自行打印准考证(具体时间另行通知),准考证由中学在照片处盖章后方能生效。

  (四)参加面试

  通过初审并确认考试的考生于7月12日携带本人身份证、准考证和具备报名条件的相关证明材料原件到我校报到,并参加专家面试(具体见准考证)。我校根据专家面试和考生条件得出考生“学校考评分”,计算方式为:

  学校考评分=专家面试分(满分为140分)+考生条件分(最高为60分)

  (五)合格公示

  我校根据“学校考评分”的高低排序,分文理科按综合评价录取招生计划的3倍确定合格考生,将对入选的合格考生在省教育考试院网站和我校本科招生网进行公示。经公示无异议的考生,方可享受相关优录政策。合格考生分为以下两类:

  A类:学校考评特别优秀的考生,或者全国中学生奥林匹克(数学、物理、化学、生物、信息学)竞赛全国三等奖(含)以上获得者,高考成绩不低于所属科类本科第一批省录取最低控制分数线,学业水平测试选修科目等级须达到BC及以上等级。

  B类:学校考评合格的考生,高考成绩不低于所属科类本科第一批省录取最低控制分数线,学业水平测试选修科目等级须达到BC(物理或历史为B,另一门为C)及以上等级。

  我校将根据实际测试结果,合理确定以上两类考生比例。

  (六)志愿填报

  经我校面试考核后的入选合格考生须于填报高考志愿的规定时间,凭动态口令卡登录省教育考试院高考志愿填报系统(www.jseea.cn或gkzy.jseea.cn),在专设的“高校专项计划、综合评价录取”专栏中填报综合评价录取院校志愿,其专业志愿须在我校招生简章公布的专业中选择。

  六、优录办法

  我校录取时按照入选合格考生的公示等级,对进档考生按照“综合分”由高到低排序,依据招生计划分文理科择优录取,录满规定计划为止。综合分计算方式为:

  综合分=高考成绩×55%+学校考评分×45%

  备注:高考成绩=高考分+选修科目等级加分,选修科目中物理(历史)等级达A+或A,分别加3分、2分;另一门选修科目等级达A+或A,分别加2分、1分。

  考生如符合“启明星计划新生雏鹰奖学金”标准,可以优先享受相应奖励政策。

  七、监督机制

  1.学校在江苏省教育厅和省教育考试院的领导下,认真落实相关政策要求。面试过程全程录像,确保招生工作公开透明。

  2.中学须对所有申请综合评价录取的考生名单、考生提交的成绩以及反映其综合素质的相关材料(竞赛获奖证书等)进行审核,并在学校网站和班级详尽公示,公示结果须由中学校长签字确认。中学不得出具与事实不符的考生推荐材料、证明材料等或在考生综合素质档案中虚构事实或故意隐瞒事实。

  3.凡查实提供虚假申请材料的考生,均认定为在国家教育考试中作弊,取消其相关类型招生的报名、考试和录取资格,同时通报省教育考试院,取消其当年高考报名、考试和录取资格,并视情节轻重给予3年内暂停参加各类国家教育考试的处理。

  4.针对考生在高校招生考试中的各种违规行为,严格按照《中华人民共和国刑法》《中华人民共和国教育法》《国家教育考试违规处理办法》和《普通高等学校招生违规行为处理暂行办法》等确定的程序和规定严肃处理,依法依规追究当事人及相关人员责任;涉嫌犯罪的,移送司法机关追究法律责任。

  八、咨询方式

  电话:025-58139090

  地址:南京市江北新区浦珠南路30号

  邮编:211816

  邮箱:zhaosheng@njtech.edu.cn

  网址:http://zhaosheng.njtech.edu.cn

  微信:南工招办

  九、其他

  本简章解释权属我校本科生招生工作领导小组。如教育部、江苏省教育厅、教育考试院出台新招生政策,按新政策执行。招生录取过程接受社会监督,我校纪检监察部门联系方式:025-58139070,jiwei@njtech.edu.cn。我校未委托任何单位或个人承担综合评价录取招生事宜,请不要相信任何中介的信息。

2019年度面向中小学生的全国性竞赛活动名单.docx